欢迎来到江苏省照明电器协会
关注我们
微信公众号
×
网站首页
简介
协会简介
加入协会
数字灯网简介
创新平台
研究院
大师工作室
技能培训中心
院士工作站
重大活动
协会动态
通知公告
产业资讯
标准编制
产业标准
数字灯网标准
在编标准
新产品
智慧灯杆
控制器
显示屏
视频监控
智慧电源
充电桩
网关
传感器
软件管理平台
其它
产业园
园区规划
展示中心
孵化基金
入驻服务
数字灯网专委会
数字灯网专委会简介
委员单位
增值服务
BIM族库
爆品推荐
知识产权服务
分类 :
协会动态
通知公告
产业资讯
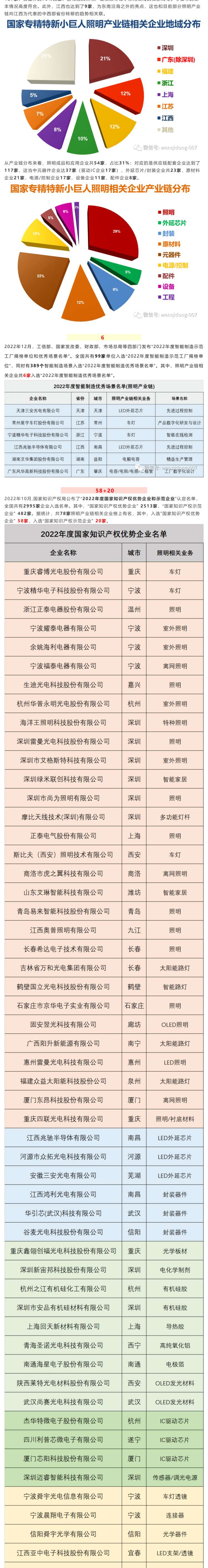
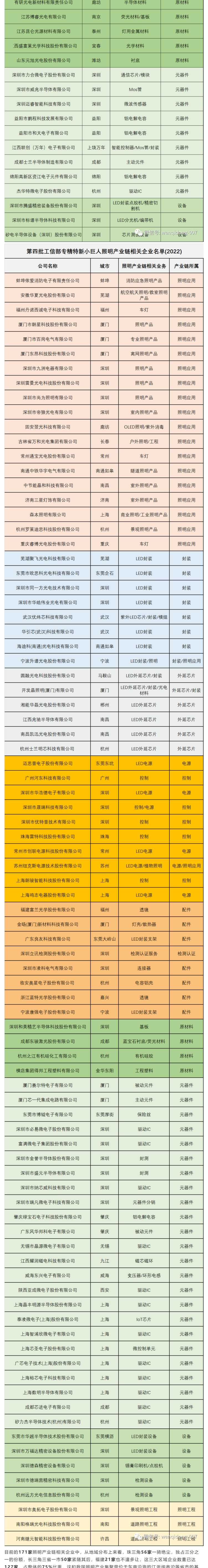
数字化回顾2022中国照明之行业篇
2023-01-18
温其东
1287
上一篇:
数字化回顾2022中国照明之内销篇
下一篇:
数字化回顾2022中国照明之资本篇
扫一扫
微信公众号
Top